首页 >> 热点新闻

“最缺工”100个职业排行(全国最缺工的一百个职业)

2023-01-18 热点新闻 10896 作者:网友投稿

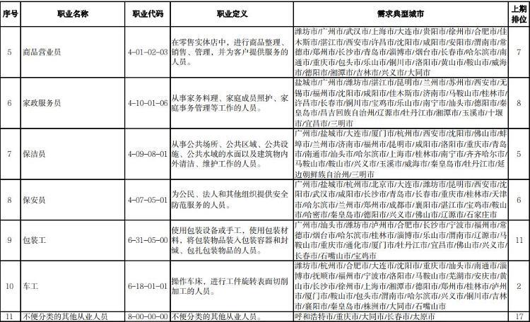
18日,人力资源和社会保障部发布2022年第四季度“最缺工”的100个职业排行。根据排行显示,营销员、汽车生产线操作工、快递员、餐厅服务员、商品营业员、家政服务员、保洁员、保安员、包装工、车工位列前十。

据人社部介绍,本期数据来源于全国102个定点监测城市公共就业服务机构填报的人力资源市场招聘、求职数据。

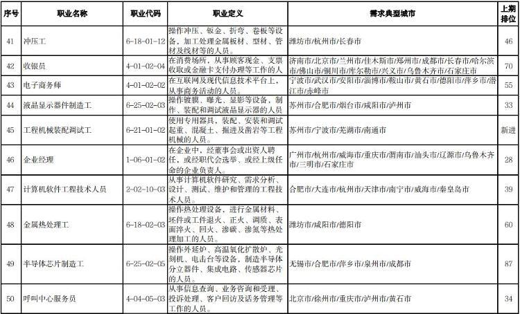
人社部介绍,本期数据构成据由“序号”“职业名称”“职业代码”“职业定义”“需求典型城市”“上期排位”六个部分组成。“职业名称”“职业代码”“职业定义”适用中华人民共和国职业分类大典的职业分类标准。“需求典型城市”是指填报该职业需求的典型城市名单,排在前面的城市需求缺口大于排在后面的城市。“上期排位”表示上期(2022年第三季度)该职业的排位情况。

人社部表示,按照上述方法,汇总形成《2022年第四季度全国招聘大于求职“最缺工”的100个职业排行》。按照中华人民共和国职业分类大典分类标准,100个职业中,41个属于第六大类——生产制造及有关人员,30个属于第四大类——社会生产服务和生活服务人员,23个属于第二大类——专业技术人员,3个属于第三大类——办事人员和有关人员,1个属于第一大类——党的机关、国家机关、群众团体和社会组织、企事业单位负责人,1个属于第五大类——农、林、牧、渔业生产及辅助人员,1个属于第八大类——不便分类的其他从业人员。

人社部指出,与2022年第三季度相比,制造业缺工状况持续,汽车行业相关岗位缺工较为突出,“汽车零部件再制造工”“工程机器人系统操作员”“汽车工程技术人员”等职业新进排行,“汽车生产线操作工”位列排行前十;快递物流行业用人需求明显增加,“采购员”“邮件分拣员”本季度新进排行,“快件处理员”“装卸搬运工”“网约配送员”“快递员”等职业缺工程度加大。


关于我们

衢州供卵公司联系方式✅微信ivf0096✅只需8~14天,年龄18~28岁✅按身高,学历,长相✅分二代三代来决定价格✅来回报销车费✅提供吃住,衢州供卵机构和正规供卵医院合作✅

最火推荐

小编推荐

联系我们


Copyright Your bbs0724.com Some Rights Reserved. 备案号:鄂ICP备15020773号-7
网站所载资料并非有意侵犯您的版权,如需删除投诉,请邮件联系我们及时处理。